中国政府网
|
中华人民共和国工业和信息化部
|
湖南省政府门户网站
无障碍浏览
|
站内搜索
网站首页
政府信息公开
办事服务
互动交流
专题专栏
首页
>
专题专栏
>
大力实施产业育新培强攻坚
>
工信工作
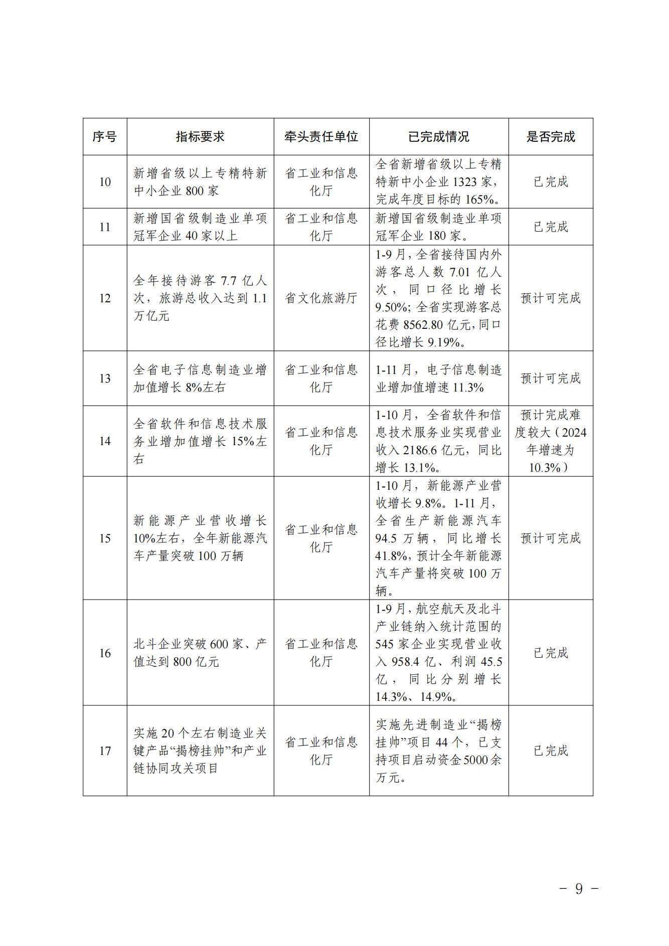
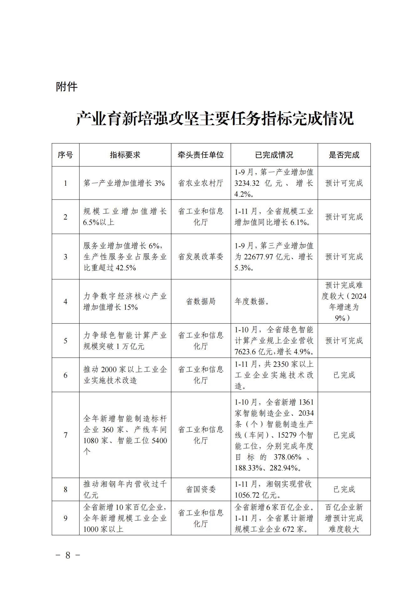
湖南省产业育新培强攻坚工作专报(第12期)
湖南省工业和信息化厅 gxt.hunan.gov.cn
时间:2026年01月07日 14:31
【字体:
大
中
小
】
收藏
国家部委网站
发展改革委
外交部
卫生健康委
国防部
教育部
科技部
工业和信息化部
公安部
中央纪委国家监委
民政部
司法部
财政部
人力资源和社会保障部
自然资源部
生态环境部
住房和城乡建设部
交通运输部
水利部
农业农村部
商务部
应急管理部
退役军人事务部
文化和旅游部
人民银行
审计署
海关总署
税务总局
市场监督管理总局
广电总局
民航局
体育总局
各省工信厅网站
北京市经信局
天津市工信局
河北省工信厅
辽宁省工信厅
内蒙古工信厅
黑龙江省工信厅
浙江省经信厅
安徽省经信厅
河南省工信厅
广东省工信厅
湖北省经信厅
重庆市经信委
四川省经信厅
贵州省工信厅
云南省工信厅
甘肃省工信厅
陕西省工信厅
宁夏工信厅
青海省工信厅
山西省工信厅
吉林省工信厅
上海市经信委
江苏省工信厅
福建省工信厅
江西省工信厅
山东省工信厅
海南省工信厅
广西工信厅
新疆工信厅
西藏经信厅
各市州工信局网站
长沙市工信局
衡阳市工信局
株洲市工信局
湘潭市工信局
邵阳市工信局
岳阳市工信局
常德市工信局
张家界市工信局
益阳市工信局
郴州市工信局
永州市工信局
怀化市工信局
娄底市工信局
湘西州工信局
直属机构
湖南兵器工业高级技工学校
中南工业学校
湖南省汽车技师学院
湖南省散装水泥和墙体材料改革办公室
湖南无线电管理
湖南省工业通信业节能监察中心
湖南省电子信息产业研究院
湖南省计算机软件资格考试办公室
湖南省国防科技工业局技术开发中心
主办单位:湖南省工业和信息化厅 政府网站标识码:4300000013
地址:湖南省长沙市天心区新韶路467号 邮编:410004
备案号:湘ICP备10004984号-4
技术支持:湖南省政务服务和大数据中心
值班电话(24小时):
0731-88955310
湘公网安备 43010302000530号
信访问题服务电话:
0731-88955363
(工作日上午8:00-12:00,下午14:30-17:30)
湖南省产业育新培强攻坚工作专报(第12期)
33888299